关于推荐挥发性有机物污染防治先进技术的通知
各省、自治区、直辖市环境保护厅(局),各直属单位,各国家环境保护工程技术中心、全国性行业组织及有关单位:
为落实党中央、国务院对大气污染防治工作的要求,贯彻实施《大气污染防治行动计划》等政策文件,我部决定征集和筛选一批挥发性有机物(VOCs)污染防治先进技术,编制《国家先进污染防治示范技术名录(挥发性有机物污染防治领域)》和《国家鼓励发展的环境保护技术目录(挥发性有机物污染防治领域)》,为各地VOCs污染防治工作提供技术指导。为做好目录编制工作,请针对重点领域,按照推荐要求认真组织先进技术的推荐工作。
一、重点领域
(一)石油炼制、石油化工、煤化工等含VOCs物料生产行业的VOCs污染防治技术;
(二)油墨、涂料、胶粘剂、农药等以含VOCs物料为原料生产含VOCs产品行业的VOCs污染防治技术;
(三)包装印刷、汽车制造、家具制造、船舶制造、电子、制鞋等含VOCs产品使用过程中的VOCs污染防治技术;
(四)原油成品油码头、储油库、油罐车、加油站等油品和溶剂储运销环节的油气和VOCs污染防治技术;
(五)建筑装饰装修、服装干洗、餐饮等服务业产生的VOCs污染防治技术。
二、推荐要求
(一)符合国家环境保护相关政策;
(二)污染治理效果明显,主要技术、经济指标具有先进性;
(三)技术持有单位为依法注册、经营的单位,技术知识产权清晰,不涉及产权纠纷;
(四)至少已有一个国内工程应用案例;
(五)在行业内尚未达到广泛应用,具有发展潜力;全行业普及率在80%以上的技术不再推荐。
三、报送方式
请推荐单位组织申报单位认真填写申报表(见附件1),并按照要求(见附件2)编写技术报告,于2016年4月18日(以邮戳日期为准)前将申报表和技术报告(胶装成册、一式两份)加盖推荐单位公章后寄送至中国环境保护产业协会,同时将申报材料电子件(附件1和附件2均要求为word文档)打包发送至联系人邮箱,邮件题目格式要求为“2016VOC+技术名称+申报单位名称”。
四、联系人及联系方式
(一)环境保护部科技标准司 李磊 王泽林
电话:(010)66556222,(010)66556221
(二)中国环境保护产业协会 尚光旭 刘媛
电话:(010)51555002(兼传真)
邮寄地址:北京市西城区扣钟北里甲四楼507室,100037
电子邮箱:zhxjsml2020@163.com
环境保护部办公厅
2016年2月29日
附件:
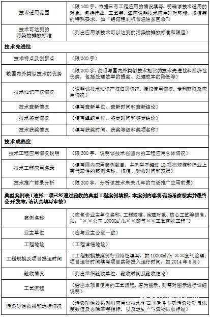
附件1.2016年先进挥发性有机物污染防治技术申报表





附件2.技术报告编写要求
技术报告 编写要求
一、技术报告由正文和附件两部分组成。技术报告是在申报表基础上对技术更全面、详实的介绍,其内容应客观、准确,并与申报表内容协调一致。 申报材料若缺少技术报告则不予受理。
二、技术报告正文应主要包括以下 7 个方面内容:
(一)技术国内、外现状和发展趋势;
(二)技术和工艺内容;
(三)技术特点、优势及主要工艺设备;
(四)主要工艺设计参数;
(五)技术先进性、经济性分析;
(六)技术工程应用情况;
(七)技术研发、中试和推广应用情况。
三、技术报告附件为可证明技术先进、效果明显、能够满足我国环境管理和污染治理市场需求的文件(可提交复印件),包括:
(一)申报单位法人营业执照;
(二) 典型案例监测报告(必不可少, 若缺少则不予受理)。 为申报表中典型案例表所填案例对应的环境监测报告,资源化利用生产产品的还应列出产品检测报告,各级环境监测站或具备 CMA 资质的第三方检测机构出具的报告均有效;
(三)典型案例项目验收报告;
(四)典型案例项目用户反馈意见;









